Baccalauréat S Métropole 21 juin 2017

Page 1 sur 10

 

 

Exercice 1 7 points


Commun à tous les candidats

Partie A


On considère la fonction $h$ définie sur l’intervalle $[0; +\infty[$ par : $h(x) = x\text{e}^{-x}$.

  1. Déterminer la limite de la fonction $h$ en $+\infty$.
  2. Étudier les variations de la fonction $h$ sur l’intervalle $[0; +\infty[$ et dresser son tableau de variations.
  3. L’objectif de cette question est de déterminer une primitive de la fonction $h$.
    1. Vérifier que pour tout nombre réel $x$ appartenant à l’intervalle $[0; +\infty[$ on a : $h(x) = \text{e}^{-x} — h(x)$ où $h’$ désigne la fonction dérivée de $h$.
    2. Déterminer une primitive sur l’intervalle $[0; +\infty[$ de la fonction $x\mapsto \text{e}^{-x}$.
    3. Déduire des deux questions précédentes une primitive de la fonction $h$ sur l’intervalle $[0; +\infty[$

Partie B

On définit les fonctions $f$ et $g$ sur l’intervalle $[0; +\infty[$ par :

$h(x) = x \text{e}^{-x} + \ln(x + 1)$ et $g(x)=\ln(x + 1).$

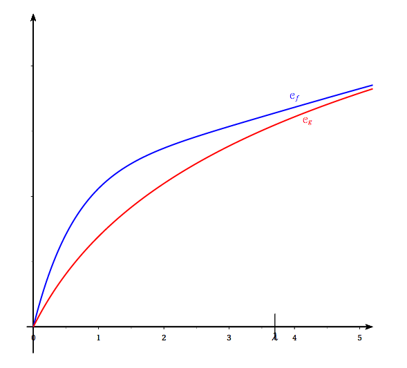
On note $C_f$ et $C_g$ les représentations graphiques respectives des fonctions $f$ et $g$ dans un repère orthonormé. Ces deux courbes sont tracées en annexe. Cette annexe est à rendre avec la copie.

  1. Pour un nombre réel $x$ appartenant à l’intervalle $[0; +\infty[$, on appelle $M$ le point de coordonnées $(x; f(x))$ et $N$ le point de coordonnées $(x; g(x))$ : $M$ et $N$ sont donc les points d’abscisse $x$ appartenant respectivement aux courbes $C_f$ et $C_g$.
    1. Déterminer la valeur de $x$ pour laquelle la distance $MN$ est maximale et donner cette distance maximale.
    2. Placer sur le graphique fourni en annexe les points $M$ et $N$ correspondant à la valeur maximale de $MN$.
  2. Soit $\lambda$ un réel appartenant à l’intervalle $[0; +\infty[$. On note $D_{\lambda}$ le domaine du plan délimité par les courbes Cf et Cg et par les droites d’équations $x = 0 $ et $x = \lambda$.
    1. Hachurer le domaine correspondant à la valeur $\lambda$ proposée sur le graphique en annexe.
    2. On note $A_{\lambda}$ l’aire du domaine $D_{\lambda}$, exprimée en unités d’aire. Démontrer que : $A_{\lambda}= 1-\dfrac{\lambda +1}{\text{e}^{\lambda}}$
    3. Calculer la limite de $A_{\lambda}$ lorsque A tend vers $+\infty$ et interpréter le résultat.
  3. On considère l’algorithme suivant : $$ \begin{array}{|l |l |}\hline \text{ Variables } & \\ & \lambda \text{ est un réel positif }\\ & S \text{ est un réel strictement positif compris entre 0 et 1. }\\ \text{ Initialisation :}&\\ & \text{ Saisir } S\\ &\lambda \text{ prend la valeur } 0\\ \text{ Traitement :}& \\ &\text{ Tant que }1-\dfrac{\lambda +1}{\text{e}^{\lambda}}< S \text{ faire }\\ &\hspace{0,5cm} \lambda \text{ prend la valeur }\lambda + 1\\ &\text{ Fin Tant que } \\ \text{ Sortie : }& \text{ Afficher } \lambda \\\hline \end{array}$$
    1. Quelle valeur affiche cet algorithme si on saisit la valeur $S = 0,8$ ?
    2. Quel est le rôle de cet algorithme ?

Annexe à rendre avec la copie :

Ex1Metropole 2017

Correction Exercice 1
Page
  • Vues: 41942